Psychology 100W: Writing Workshop (Spring 2020)
Time: Section 1 Mon & Wed 7:30 am to 8:45 a.m.
Section 2 Mon & Wed 9am to 10:15am
Location: DMH Room 347
Section 6 Mon & Wed 1:30 pm to 2:45 p.m. DMH 359
Course Documents
- APA Style References in Body of Paper [PDF]
- APA Style Reference List [PDF]
- APA Journal Citation [PDF]
- General Audience Ex 2 [PDF]
- Psyc 100W Oral Presentation Rubric [PDF]
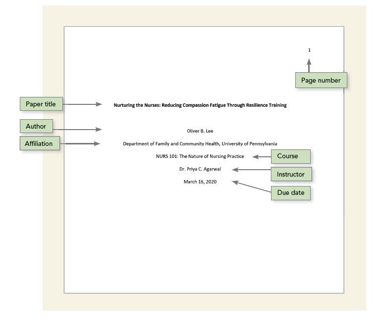
- Title Page Example [PNG]
- Literature Review Paper Rubric [PDF]
- Fanos Publications [PDF]
- APA Reference Last Page [PDF]